事关评职称,请务必知晓
职称是专业技术人才
学术技术水平
和专业能力的主要标志
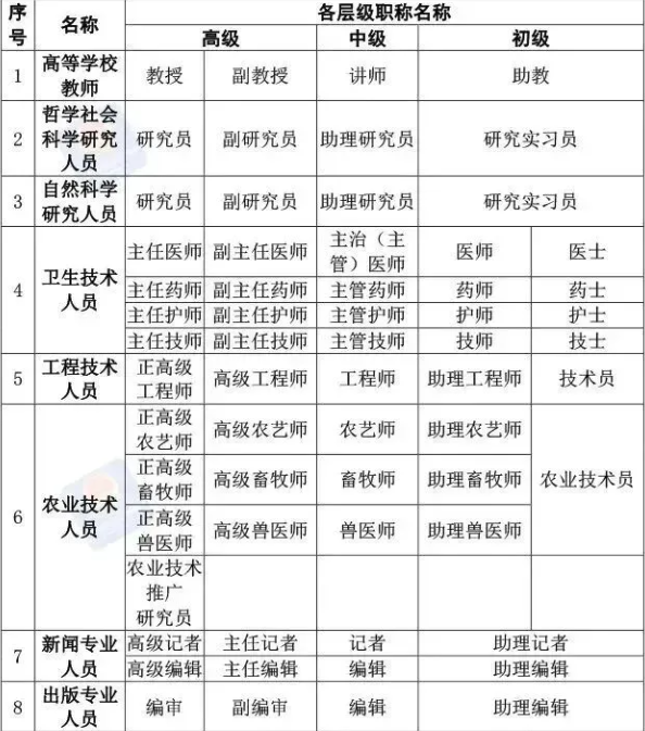
职称都有哪些?
收好这张表,一查全知道↓




如何评职称?
职称评审
是按照评审标准和程序
对专业技术人才品德、能力、
业绩的评议和认定
职称评审结果
是专业技术人才
聘用、考核、晋升等的重要依据
职称评审的基本程序包括
01申报、审核
申报人应满足申报条件要求,按照规定提交申报材料;
申报人所在工作单位先对申报材料进行核实,在单位内部进行公示后,逐级报职称评审委员会组建单位审核。
02评议组或评审专家评议
对申报人提出评议意见,作为评审会议表决的参考。
03评审
评审委员会组建单位组织召开评审会议,采取少数服从多数的原则进行投票表决。
04评审结果公示
职称评审委员会组建单位应当对评审结果进行不少于5个工作日的公示,接受社会监督。
05评审结果确认、备案
经公示无异议的评审通过人员,由人力资源社会保障行政部门或者职称评审委员会组建单位确认;
具有职称评审权的用人单位,其评审通过人员应当向职称评审委员会核准部门备案。
不同群体的职称申报流程
各有不同
@国有企事业单位专业技术人才
一般情况下,由用人单位对其业绩情况进行审核、公示、推荐申报,按规定程序逐级报送相应评审机构。
@民营企业专业技术人才
一般在劳动关系所在地自愿参加职称评审,具体来说可在创业孵化基地、高新技术开发区、科技园区等地设立的职称申报受理服务点,或通过人才中介服务机构、工商联、行业协会商会、学会等社会组织进行职称申报。
经批准离岗创业或到民营企业兼职的高校、科研院所、医疗机构等企事业单位专业技术人才,3年内可在原单位按规定申报职称,其创业和兼职期间工作业绩作为职称评审的依据。
被派驻外地连续工作一年以上的,可按有关规定在派驻地申报职称评审。
@自由职业者
符合条件的自由职业者也可根据属地原则,申报参加当地人力资源社会保障部门组织的职称评审。
流程明白啦,那具体需要满足什么条件呢?
超全攻略送上
一键查询↓
职称评审信息怎么查?
人力资源社会保障部开通了
全国职称评审信息查询平台
面向各地人力资源社会保障部门、
用人单位及个人
提供跨地区职称信息核验查询服务
用户可通过www.12333.gov.cn网页、12333手机客户端、人力资源社会保障部门户网站、“人力资源和社会保障部”微信公众号等多种渠道登录使用。
例如
可访问全国人力资源和社会保障政务服务平台(www.12333.gov.cn)查询。
也可通过“人力资源和社会保障部”微信公众号,菜单栏“证书查询”—“职称查询”,进入查询页面。
对职称查询结果有疑问怎么办?
有疑问先别急!
职称评审采取属地化管理,查询平台的职称评审信息由各职称评审机构统计上报。按照“谁上报、谁负责”的原则,如对查询结果有疑问,可联系相应职称评审机构。各地职称评审的咨询电话可从职称评审信息查询说明中获取。
(编辑:李锡念) 来源:人力资源和社会保障部微信公众号



